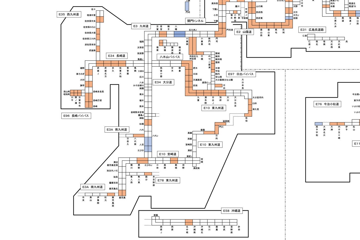
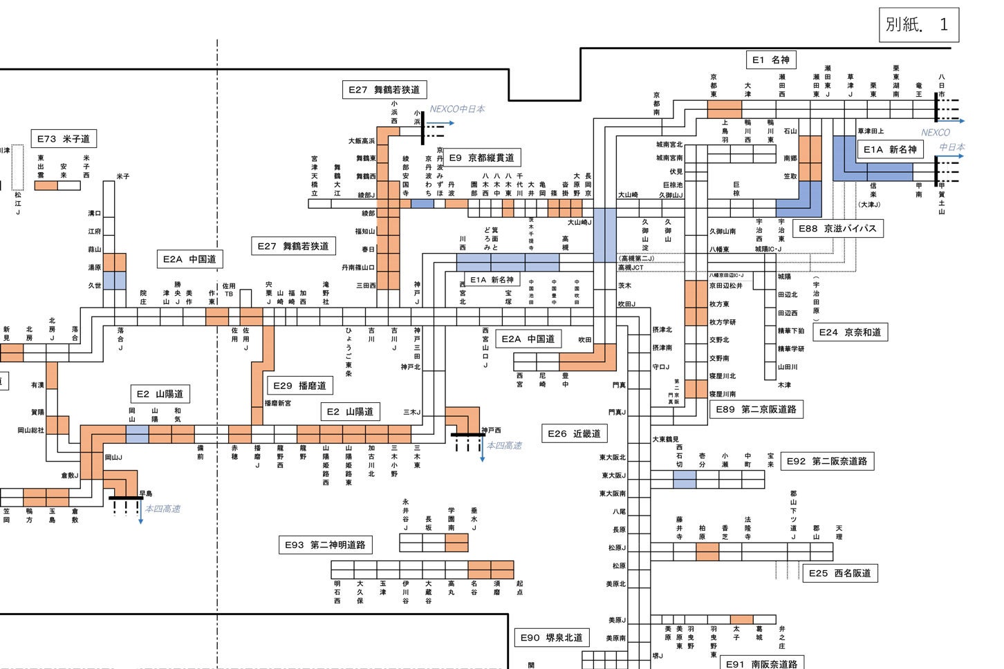
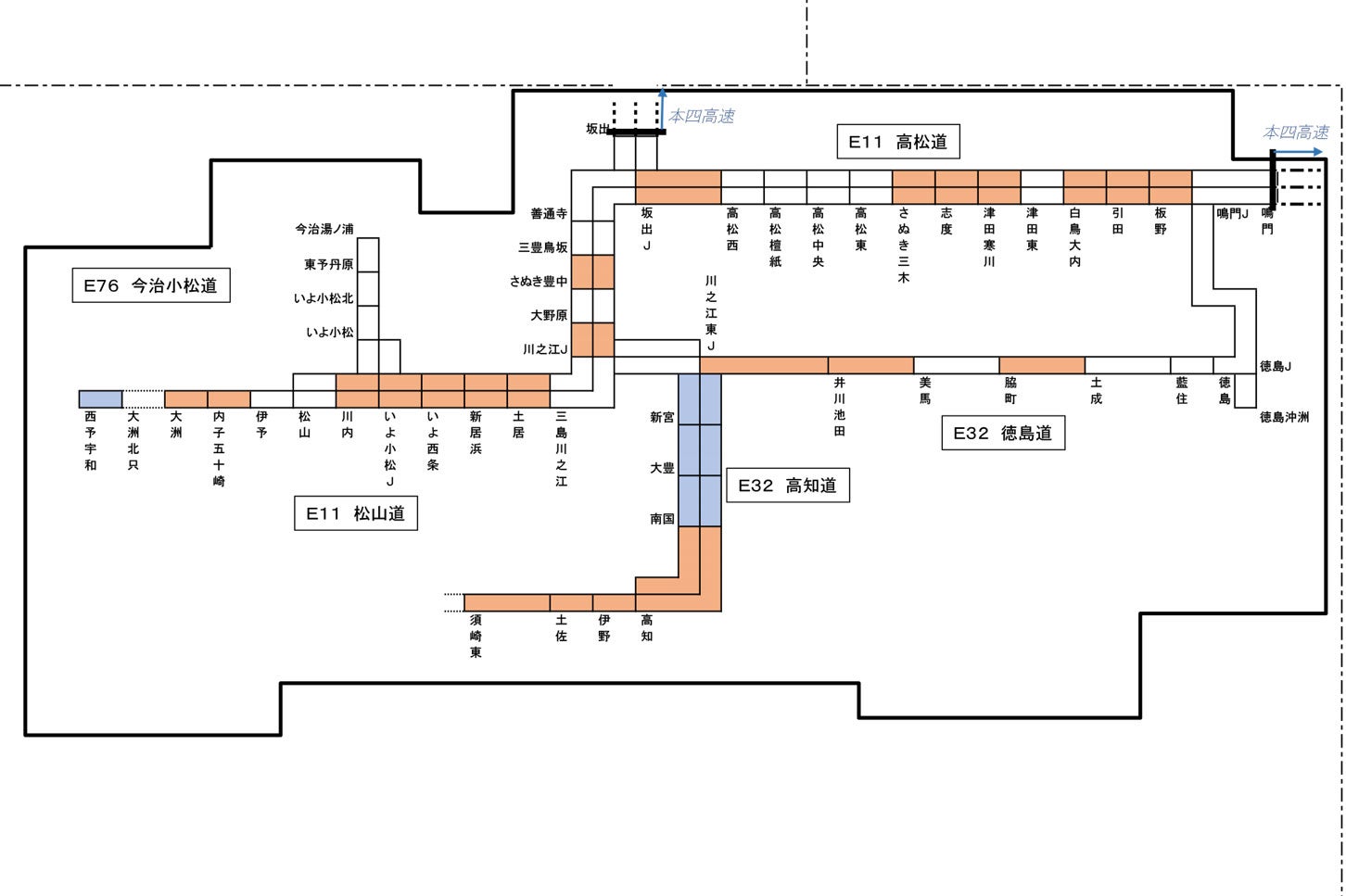
トンネル内ラジオ再放送設備マップ。オレンジ色の区間で設備が休止される。
トンネル内ラジオ再放送設備マップ。オレンジ色の区間で設備が休止される。
トンネル内ラジオ再放送設備マップ。オレンジ色の区間で設備が休止される。
トンネル内ラジオ再放送設備マップ。オレンジ色の区間で設備が休止される。
トンネル内ラジオ再放送設備マップ。オレンジ色の区間で設備が休止される。
トンネル内ラジオ再放送設備マップ。オレンジ色の区間で設備が休止される。
トンネル内ラジオ再放送設備マップ。オレンジ色の区間で設備が休止される。
トンネル内の地上波ラジオ再放送設備とは?
地上波ラジオ再放送設備が休止しても影響はない?
車内ラジオをチューニングする人の画像
トンネル内でも道路交通情報や緊急情報を受信することで、ドライバーは非常時でも情報を確認することができていた
緊急時の案内放送体制は、これまで通りに維持されるという。
記事ページへ戻る